川渝地区丨26考研计算机改考408院校专业汇总
2025-09-22 17:57:18截至2025年9月20日,目前川渝共有13个学校发布26考研改考408公告,其他学校比如川大,西财,成都理工,在这之前就改考408了。
今天小禾给大家整理一下26考研改考408的学校公告,有需要的同学可以点赞收藏一下哦~
1
电子科技大学
25考研专业课第四门为:820计算机专业基础&860软件工程学科基础综合的,调整为408计算机学科专业基础

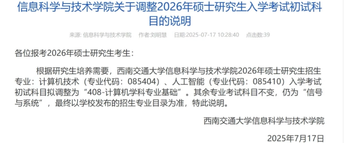
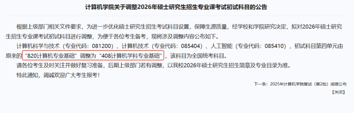
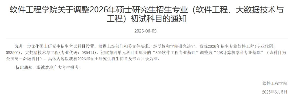
2
西南交通大学
西南交大三个学院均调整为408



3
西南石油大学
计算机与软件学院改考408

4
四川农业大学
信息工程学院:0828Z1农业信息工程以及085400电子信息,改考408

5
成都信息工程大学
软件工程学院以及计算机学院均改考408


6
四川轻化工大学
数学与统计学院以及计算机科学与工程学院,改考408

7
中国民用航空飞行学院
气象学院085701环境工程专业改考408

8
西南科技大学
计算机及软件工程学硕及专硕都改考408

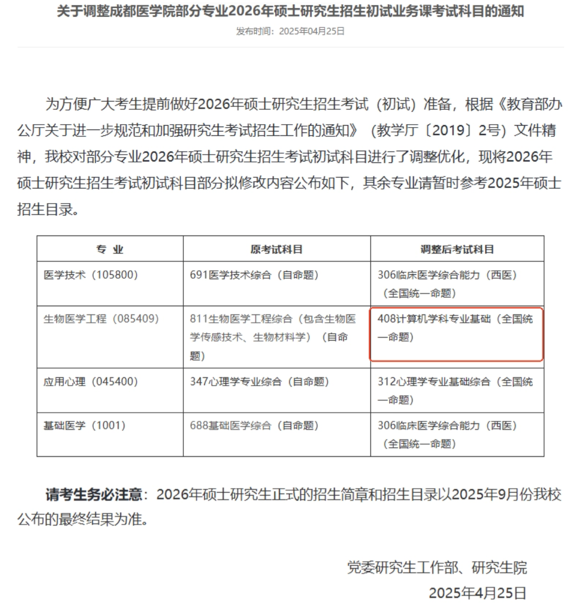
9
成都医学院
085409生物医学工程改考408

10
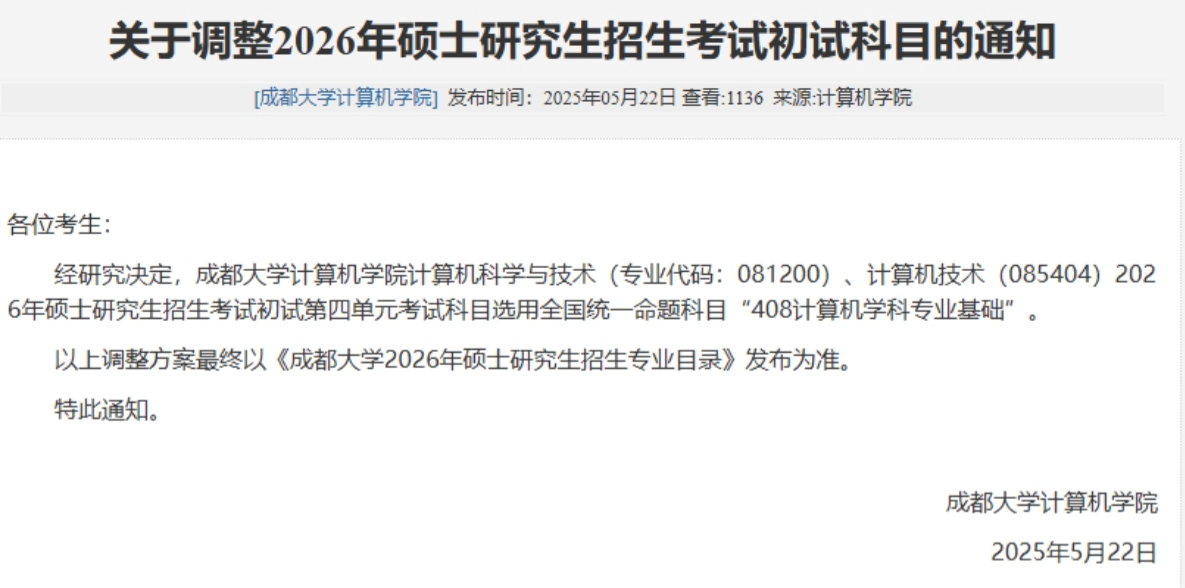
成都大学
计算机学院:081200计算机科学与技术,085404计算机技术,改考408

11
四川师范大学
2025年四川师范大学专业目录里写到081200计算机科学与技术以及083500软件工程,26考研将改考408。

【2025考研专业目录显示】
12
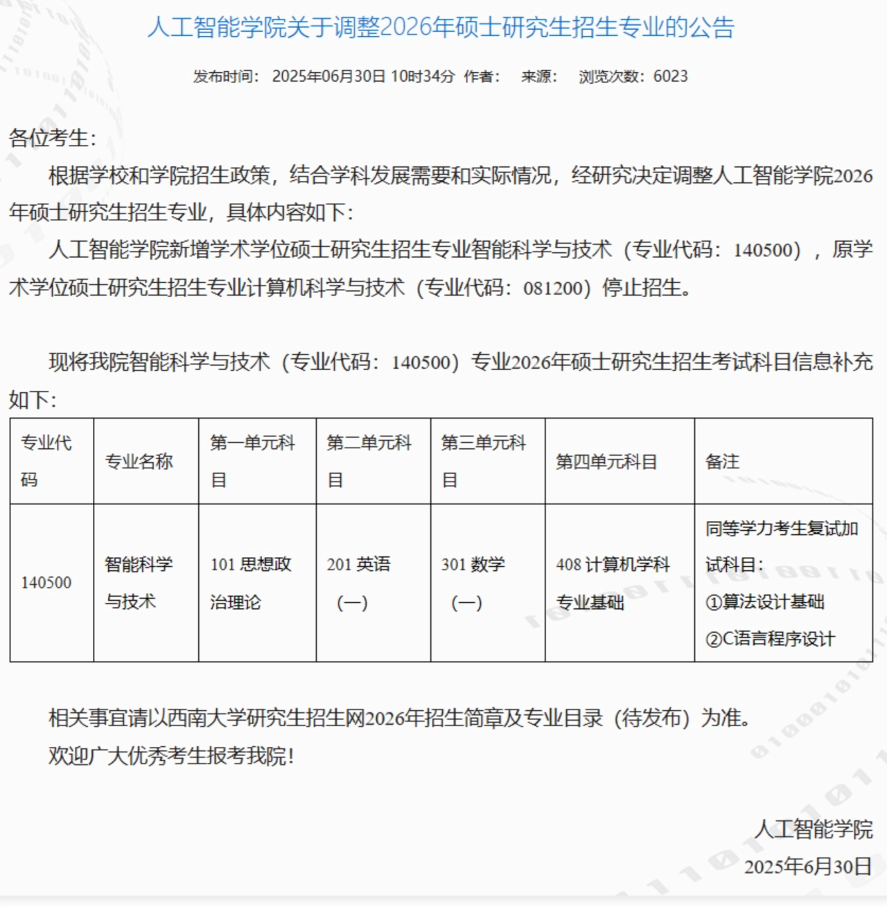
西南大学
只有人工智能学院新增专业,140500智能科学与技术考408,其他学院暂时没有官宣改考408。

13
重庆大学
软件学院与计算机学院都改考408


目前重邮26考研招生指南已发布,不改考408。
除了以上公布的院校,其他学校基本上不会有太大变动了,但是还是要以26考研实际招生专业目录为准,小禾也会为大家收集整理好~
最后,还有其他想要咨询的考研问题,可以扫描下方二维码详细咨询哦~
