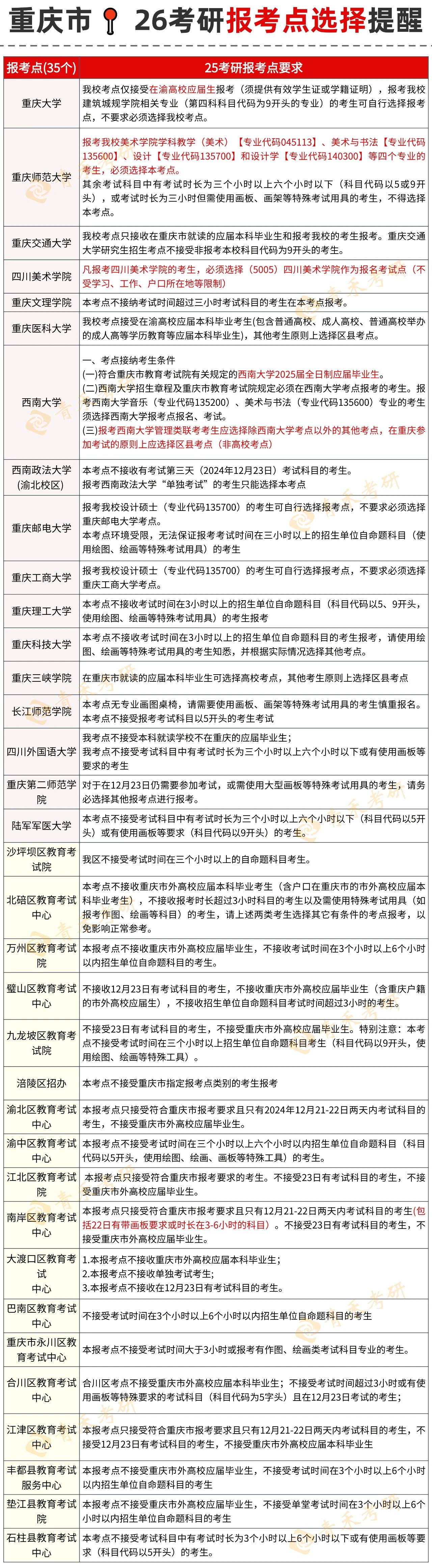
26考研网报临近!重庆市35个报考点要求汇总,这个一定要码住~
2025-08-12 16:38:27
今天给大家整理了一下重庆市各个考点25考研网报公告中的特殊要求,26考研的同学可以用作参考,大致是不会变的。
重庆市高校考点17个,区县考点18个,在重庆市就读的应届本科毕业生可选择高校考点,其他考生原则上选择区县考点。
1、在渝高校应届本科毕业:
(包含普通高校、成人高校、普通高校举办的成人高等学历教育等应届本科毕业生):应选择高校考点。不接受重庆市外高校应届毕业生
2、非应届生:
户口或者工作地在重庆市的往届毕业生、自学考试和网络教育考生
✅重庆市户籍的非应届生须提供:本人居民户口簿。
✅户籍地不在重庆市的非应届生须提供:2025年7月至11月期间连续三个月在重庆市缴纳的社保证明(加盖社保机构印章的缴纳社会保险凭证原件)或公安机关核发的在有效期内的重庆市居住证。
指定考点
(一)报考四川美术学院的考生,须选择四川美术学院考点;
(二)报考西南政法大学的单考考生,须选择西南政法大学考点;
(三)报考西南大学音乐(专业代码135200)、美术与书法(专业代码135600)专业的考生须选择西南大学考点;
(四)报考重庆师范大学学科教学(美术)(专业代码045113)、美术与书法(专业代码135600)、设计(专业代码135700)、设计学(专业代码140300)专业的考生须选择重庆师范大学考点。

注意:在重庆报考管理类联考的同学,可以任意选择区县考点。
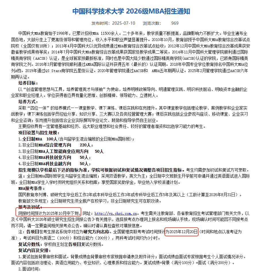
最后关于26考研网报时间和初试时间:
中国科学技术大学管理学院MBA中心官网日前发布《中国科学技术大学2026级MBA招生通知》中,关于报考及初试时间:
网报时间预计为2025年10月中下旬;
全国管理类联考考试时间(初试第一天上午考)预计为2025年12月20日。

所剩时间不多啦,大家赶紧时间复习吧,如果还有其他问题都可以扫描下方二维码详细咨询哦~
