26考研网报临近!四川省68个报考点要求汇总,这个一定要码住~
2025-08-12 16:57:2925考研四川省报考点共68个,26考研的宝子们可以参考一下去年的网报公告,小禾依次给大家整理了下来,有需要的可以码住!
依据考生的性质,分为两类:
1、报名时为大四在校生:
本校是考点的一般就选择本校作为报考点;其中成人高校应届本科毕业生也可选择教学点所在地的报考点;
2、往届生:
选择工作或户籍所在地(全省范围,即四川省内户籍考生不限制市州,可在全省范围内参考),虽说是全省范围考点都可以选,但实际是报名时只能选择系统列出来的考点,需根据报名系统提示考点进行选择)
户口在四川省的往届生:应提供本人户口簿原件;
在四川省工作但户口未随迁者:须提供就业单位出具的在职工作证明及近三个月社保缴费清单。不符合以上要求的考生,报考点将不予确认,后果由考生本人承担。

很多考点都显示:不接收第四单元代码为5XX的考生,且不接收第四单元代码为91X的考生。意思就是第四门要考手绘快题的同学不能报常规考场,目前都集中在西南交大考点和四川音乐学院考点。

在你的研招网报名系统里能显示的基本上都是能报的考点,不确定的可以再打开网报公告仔细确定一下。
注意:初试考199管理类综合的同学,可以直接选择成都市教育考试院的考点,不用跟应届生抢其他考点,这个考点仅限管综的同学们报。
最后关于26考研网报时间和初试时间:
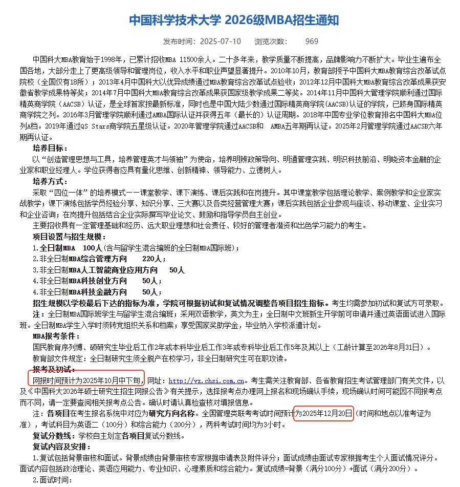
中国科学技术大学管理学院MBA中心官网日前发布《中国科学技术大学2026级MBA招生通知》中,关于报考及初试时间:
网报时间预计为2025年10月中下旬;
全国管理类联考考试时间(初试第一天上午考)预计为2025年12月20日。

所剩时间不多啦,大家赶紧时间复习吧,如果还有其他问题都可以扫描下方二维码详细咨询哦
