为什么医院同事都在读研?原来真的能躺平上岸
2025-08-12 17:03:53在考研的庞大队伍里,医学专业向来占据不小的比例。医生、护士们日常工作已然忙得不可开交,为何还要抽时间备战考研?
原因其实很直白:不读研,在行业里真的很难立足!

本科毕业=失业?
十年前,医学本科生尚且能顺利进入三甲医院,如今却变得异常艰难。随便翻翻各大医院的招聘信息,就能发现这些硬性要求:
医学本科生的就业范围正不断缩小,考研早已不是可有可无的加分项,而是关乎生存的必需选择。
硕士身份=职业发展助力器
在医疗领域,学历直接影响着话语权,具体体现在这几个方面:
况且,医生属于越有经验越受欢迎的职业,存在不少退休后返聘、兼职或自主开诊所的情况。所以,年轻时拿下硕士学位,能让未来长期受益。

既然考研难度不小,医生护士们如何平衡工作与读研呢?
答案当然是 “同等学力申硕”。
它可以不用参加12月研究生统考,直接免试申请入学,可以自由选择学校,线上学习,无需到校,不用脱产就读能临床医学、护理学在职研~
课程学完后通过申硕统考和论文答辩,即可获得硕士学位,该证书可以在学信网上查询!
医生、护士能报的同硕有哪些?

同等学力申硕还有哪些好处?
01
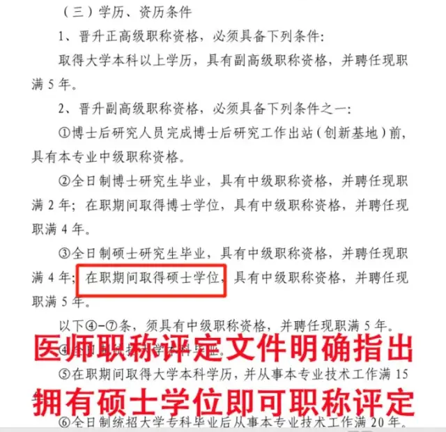
职称评定
硕士学位可直接用于职称评定,部分医院规定硕士可减少1-2年评审年限。

02
免试无痛上岸
医学考研竞争激烈,在职医护根本没时间备考。而且大家工作时间长,应试能力早已下降很多,选择同等学力申硕可以无需经过考研,上岸难度很低,很适合工作党。
03
学习医学专业知识
医学技术日新月异,不学习就会被淘汰。同等学力申硕课程涵盖最新临床进展、科研方法等内容,能较快提升个人的专业能力。
04
结识同行菁英
参加同等学力申硕读研的同学都是医疗行业同行菁英,大家在学习过程中可以结识更多人脉资源,为将来的职业发展提供更多可能。

目前,国家也在积极推动医生攻读同等学力申硕,这是一个明确的政策导向。后期如果想要读博也是可以的。
详细了解医学类同等学力申硕报考,可以扫描下方二维码【立即咨询】哦~
