28省已公布新增推免资格高校名单,共计61所!速看
2025-08-13 11:05:11继2017年教育部公布新增研究生推免高校名单后,时隔8年,推免资格高校申报工作再次开启!
目前已经28个省份已经公布拟推荐名单,共计61所高校,小禾帮大家整理了一下:

目前还未发布公告的省份:北京、山西、青海,三个省市。后续院校更新公告,小禾将补充在下方留言板哦~
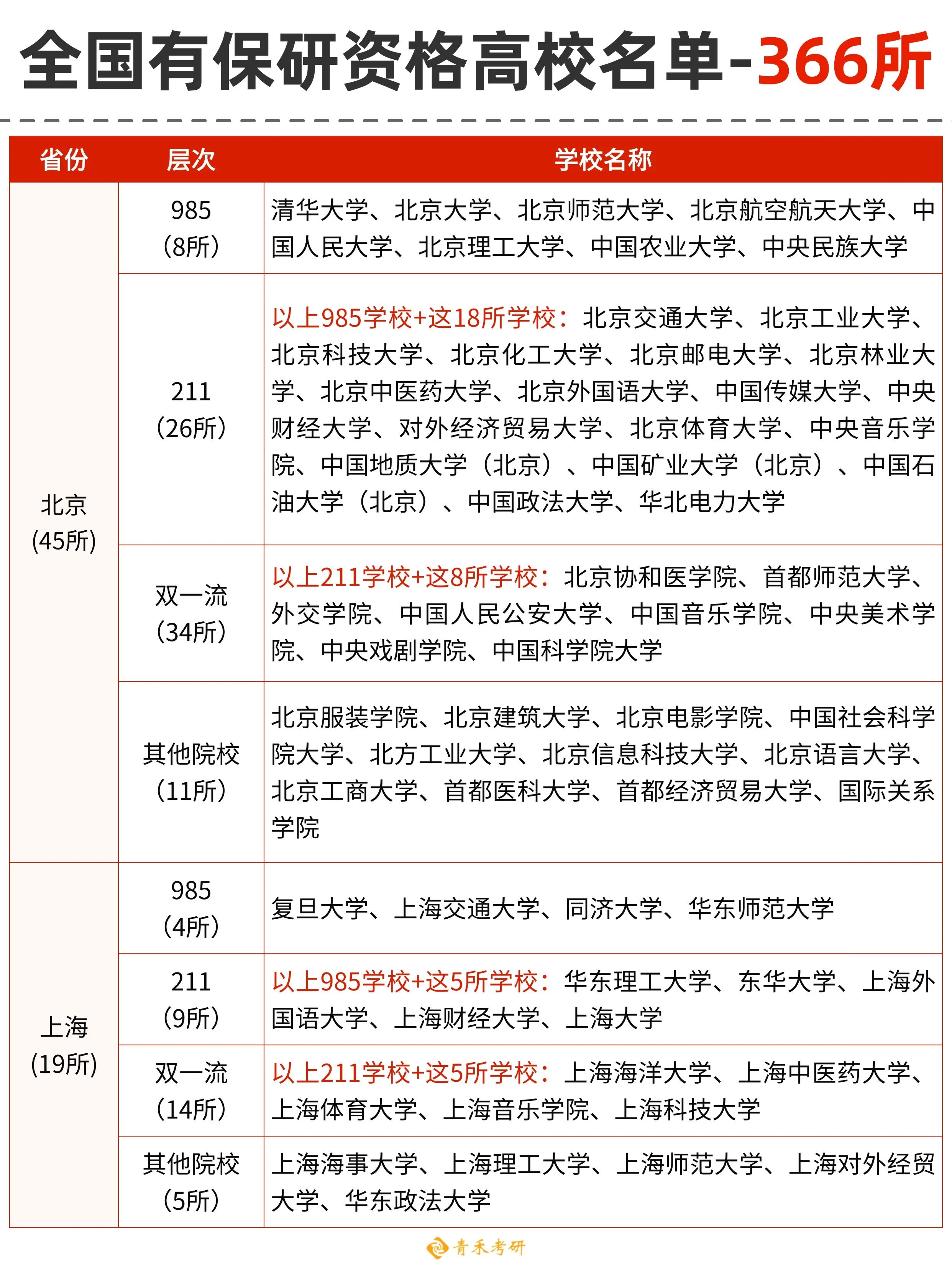
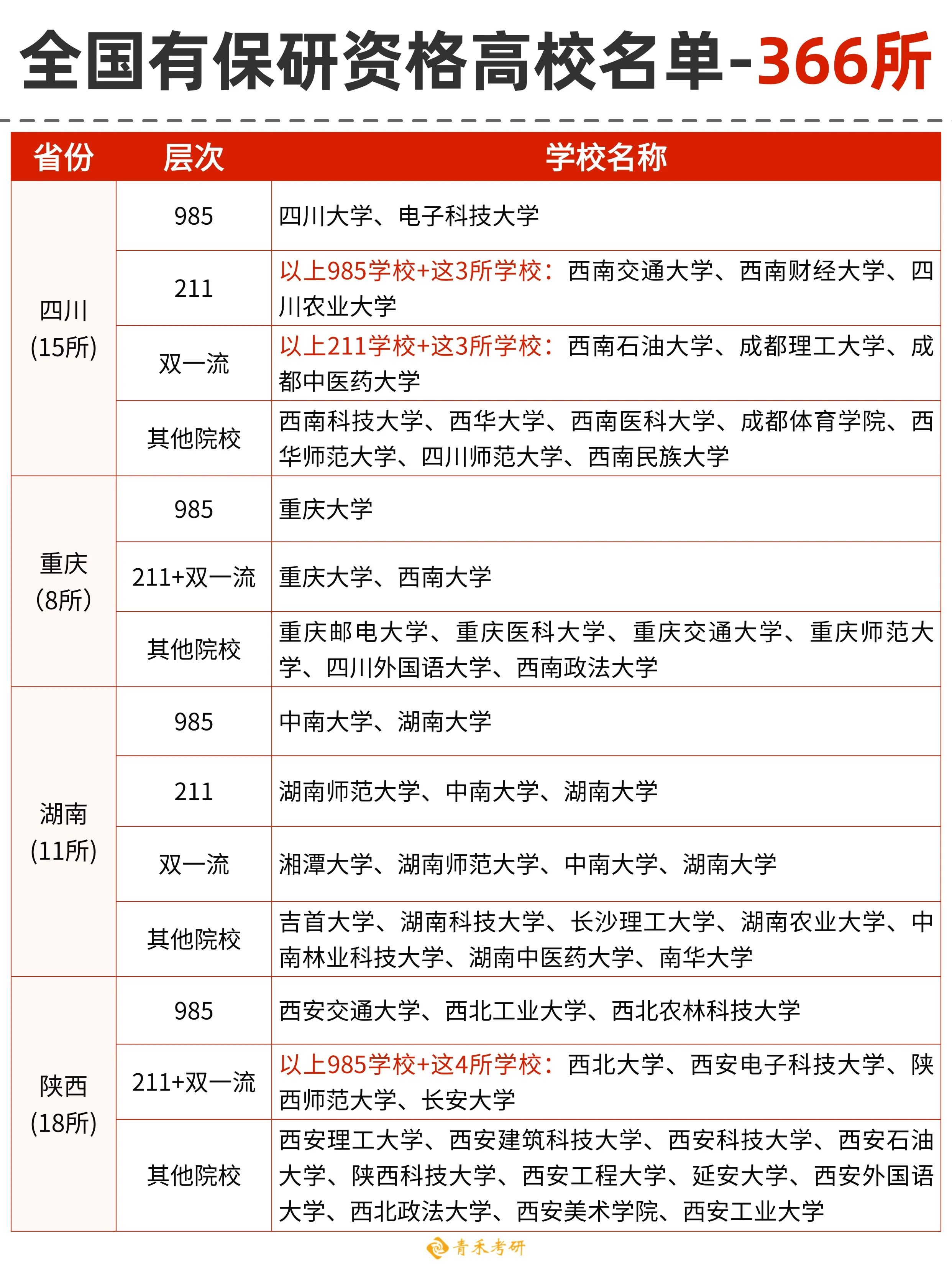
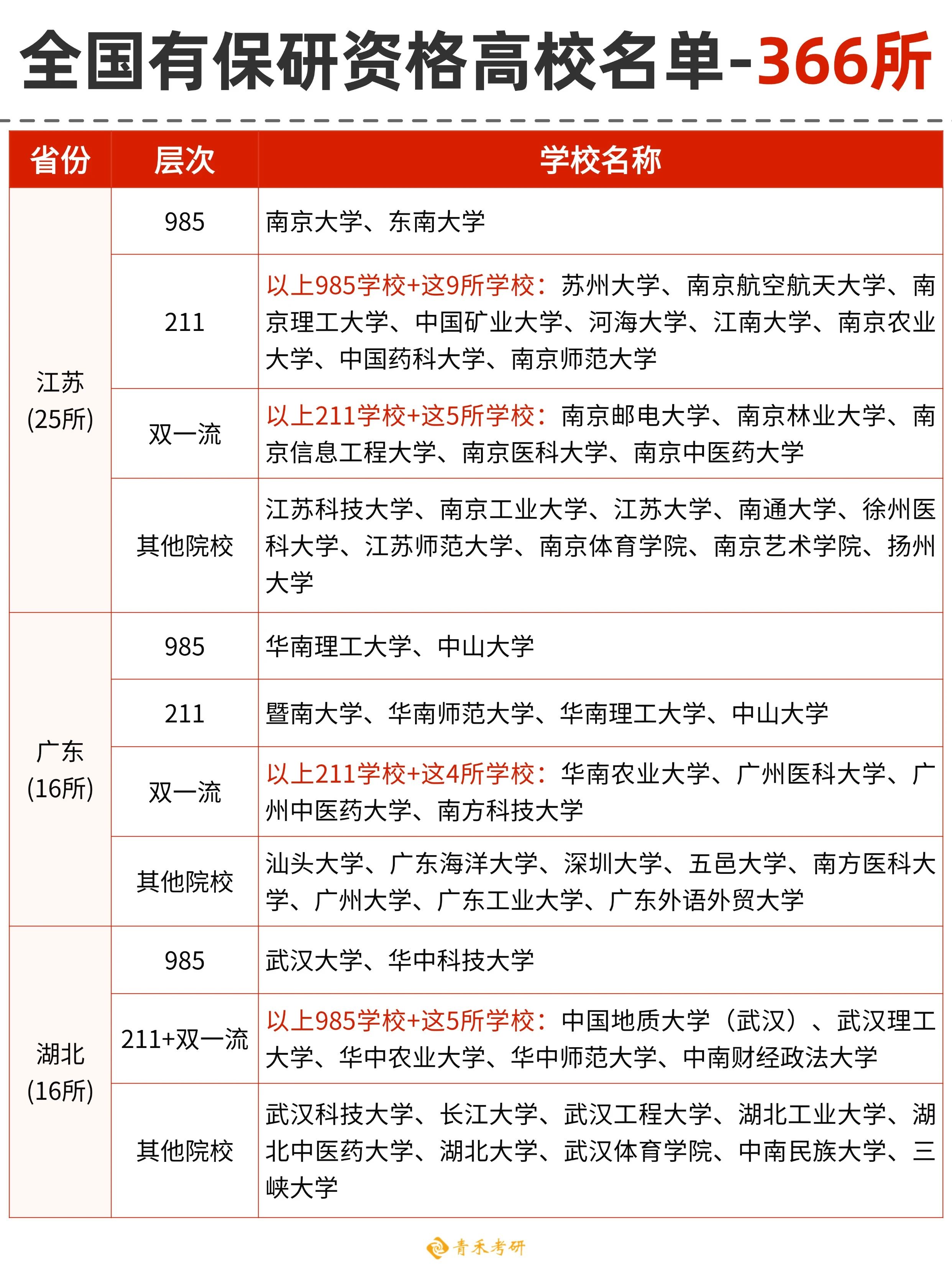
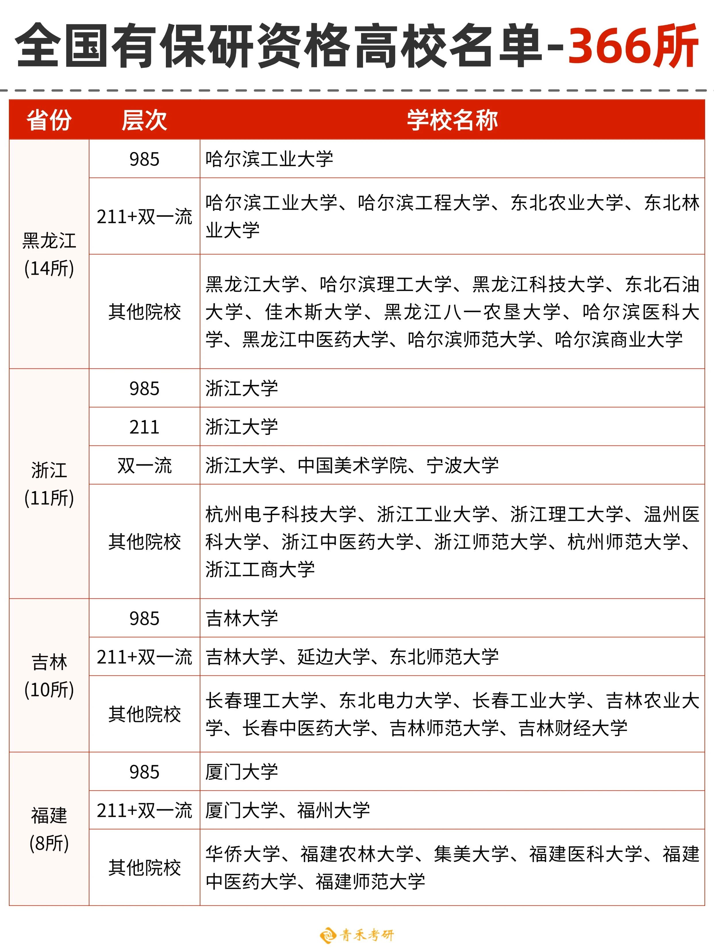
以往366所推免高校名单







继2017年教育部公布新增研究生推免高校名单后,时隔8年,推免资格高校申报工作再次开启!
目前已经28个省份已经公布拟推荐名单,共计61所高校,小禾帮大家整理了一下:

目前还未发布公告的省份:北京、山西、青海,三个省市。后续院校更新公告,小禾将补充在下方留言板哦~
以往366所推免高校名单






