26考研川渝地区高校招生简章/改考信息汇总
2025-08-20 16:45:38截至2025年7月10日,26考研倒计时163天,小禾相信26考研的宝子们已经进入到强化阶段的复习了。如果还有仍在观望的同学,赶快抓紧时间复习吧。尤其是管综的同学,反正初试科目都一样,到报名再进行院校选择也可以的,时间不多啦!
考研备考时间宝贵,在接下来的时间里,可以参考以下建议进行复习:
7 - 9 月强化阶段:对各个学科的知识点进行系统梳理,做一些有针对性的练习题,巩固所学知识。比如数学多做综合题,英语加强阅读和写作练习,专业课深入学习专业知识。
10 - 11 月冲刺阶段:进行模拟考试,按照考试时间和要求答题,提前适应考试节奏。同时,查漏补缺,对薄弱环节进行重点复习。
12 月临考阶段:调整心态,回顾错题和重点知识点,保持做题手感,为考试做好充分准备。
最近各个高校也陆续开始发布了26考研的招生简章/改考公告,今天小禾就单独给大家整理一期已经发布的招简/改考信息。
重庆师范大学
经济与管理学院:金融、农业管理、农村发展、MBA的26考研招生简章已发布
网址:https://jgxy.cqnu.edu.cn/zsjy/yjszs.htm

变化:MBA非全:26考研学费上调至7.2万(3年),原为6万(3年)

重庆工商大学
重庆工商大学2026年硕士研究生招生指南
网址:https://grs.ctbu.edu.cn/info/1022/10366.htm

变化:全日制MPA取消,改招非全MPA6.9万(2年),非全MBA学费改为7万(2年),具体详情可看:
重庆交通大学
经济管理学院:MBA、MEM26招生简章
网址:https://mba.cqjtu.edu.cn/zsxx/azsjz.htm

西南大学
经济管理学院:新增025800数字经济专业
网址:http://cem.swu.edu.cn/info/1236/6581.htm

人工智能学院:081200计算机科学与技术停招,新增140500智能科学与技术
网址:http://ai.swu.edu.cn/info/1102/3592.htm

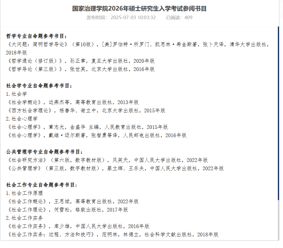
国家治理学院:公布26考研参考书目
网址:https://gjzl.swu.edu.cn/info/1009/4912.htm

四川农业大学
新增5个专业:0703化学、0856材料与化工、0955食品与营养、0352社会工作、0453国际中文教育
网址:https://yan.sicau.edu.cn/info/1025/11502.htm

理学院:化学专业专业课大纲发布
网址:https://lixueyuan.sicau.edu.cn/info/1071/11952.htm

食品学院:食品加工与安全专业取消招生
网址:https://spxy.sicau.edu.cn/info/1092/17794.htm

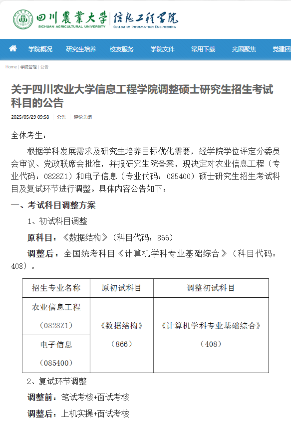
信息工程学院:农业信息工程、电子信息改考408
网址:https://xxgc.sicau.edu.cn/info/1044/11260.htm
另外:电子科大、西南石油大学、成都信息工程大学、西南科技大学关于408改考,可看这篇:

西华师范大学
环境科学与工程学院:调整环境科学与工程(083000)、环境工程(085701)初试科目
网址:https://cese.cwnu.edu.cn/info/1061/15373.htm

重庆文理学院
重庆文理学院机械专业硕士研究生2026年招生简章
点击跳转链接:重庆文理学院机械专业硕士研究生2026年招生简章
了解更多考研信息,可扫描下方二维码【立即咨询】哦~
